Nanoenergy and Biosystem Lab

李舟课题组
清华大学生物医学工程学院/北京清华长庚医院

[Nature Communication] 电辅助剂基于摩擦纳米发电机的微针给药系统用于改善表皮生长因子药效

原文链接

表皮生长因子(EGF)是一种促进伤口愈合的优秀药物,然而传统的EGF给药方式面临以下药效学挑战。首先由于EGF分子量较大,临床常用的乳膏局部给药方式难以使EGF穿透表皮并到达真皮组织;虽然EGF可以通过注射方式经皮给药,但该给药方式易增加感染风险,同时患者也会因疼痛会降低依从性。其次,EGF在体内的稳定性较低;体内丰富的谷胱甘肽(GSH)可打开EGF结构的二硫键,导致EGF失活。最后,长期使用EGF刺激会导致受体脱敏,极大地阻碍了EGFR信号通路的激活。


图片

针对以上问题,中科院北京纳米能源与系统研究所李舟、罗聃团队与第三军医大学西南医院张家平主任开发了一种基于微针的自供电经皮电刺激系统(mn-STESS)。通过将滑动式摩擦纳米发电机与两段式微针释药贴片结合,在多个层面实现了对EGF药效学的改善。mn-STESS可利用微针刺穿角质层,并将EGF递送至真皮层中;更重要的是,mn-STESS中整合的摩擦纳米发电机将手指滑动的机械能转化为电能,并通过微针施加经皮电刺激。mn-STESS施加的电刺激可以作为EGF的“辅助剂”:不仅抑制了GSH对EGF的还原;同时上调了表皮细胞中EGF受体(EGFR)的表达,成功改善了受体脱敏问题。该工作证明了基于自供电装置的“电辅助剂”在改善药物药效方面具有巨大的应用前景,为传统药物创造了全新的联合治疗策略。相关研究成果以“Improved pharmacodynamics of epidermal growth factor via microneedles-based self-powered transcutaneous electrical stimulation”为题在线发表于《自然-通讯》(Nature Communications)。


基于微针的自供电经皮电刺激系统(mn-STESS)由两段式复合微针(CMNP)与独立式-滑动摩擦纳米发电机(sf-TENG)构成。其中,sf-TENG可以将手指滑动产生的机械能转化为电能。CMNP的尖端为交联明胶-透明质酸微针(cGel-cHA MNs),用于包载EGF;下端为具有金属涂层的导电微针贴片(PLA-Au MNP),介导sf-TENG产生的电流施加经皮电刺激。mn-STESS的结构如图1所示。

图片

1 mn-STESS设计和CMNP性能测试

当手指以正常的频率在sf-TENG表面滑动时,PLA-Au MNP(电极层)的表面电荷分布会发生变化;输出的开路电压(VOC)、短路电流(ISC)、短路转移电荷(QSC)分别约为20 V、1 μA、11 nC,如图2所示。

图片

2 sf-TENG结构及电学输出

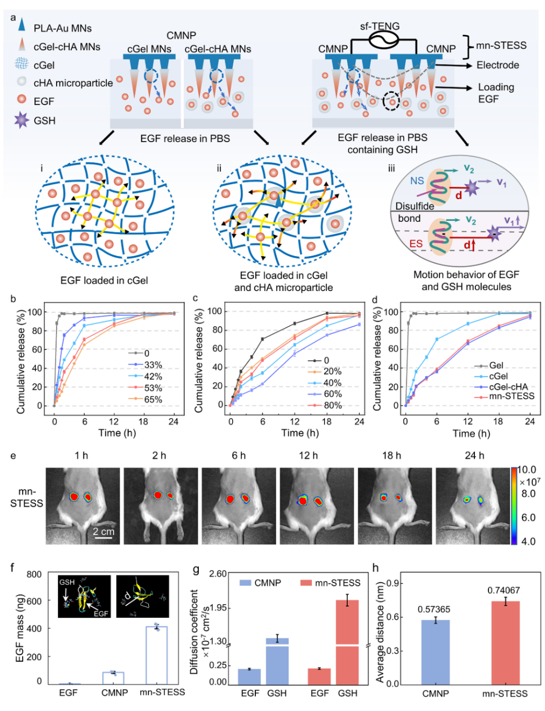
通过调节cGel的交联度和cHA微粒的含量,mn-STESS可在体内实现24 h持续释放EGF。实验亦证实在mn-STESS电刺激的作用下,EGF的还原被显著抑制。分子动力学模拟揭示其潜在机制:mn-STESS产生的电场提升了GSH的扩散系数,但几乎不影响EGF的运动速率,从而导致EGF与GSH的分子间距离显著增加,降低了二者发生反应的几率(如图3所示)。

图片

3 mn-STESS体外和体内给药

研究进一步显示mn-STESS产生的电刺激还可增强细胞EGFR的表达。EGF单独给药组显示HaCaT细胞的EGFR表达水平降低,证实了在EGF的长期刺激下发生了严重的受体脱敏现象。然而,mn-STESS组通过施加电刺激成功上调了EGFR的表达,改善了受体脱敏现象(如图4所示)。小鼠全层皮肤创面模型进一步证实了mn-STESS可有效改善EGF药效,从而显著促进伤口愈合。

图片

4 电刺激与EGF协同作用对HaCaT细胞

由此可见,针对EGF面临的药效学挑战,mn-STESS系统实现了逐一化解(如图5所示):(1)mn-STESS以微创的方式持续透皮递送EGF,提高药物的渗透性和利用率。(2)mn-STESS通过产生的电场促进GSH的扩散,从而抑制了其对EGF的还原,维持药物稳定性。(3)mn-STESS施加的自供电刺激上调EGFR的表达,从而补偿在使用EGF过程中产生的受体脱敏现象,并进一步激活EGFR信号通路。该工作证实了基于自供电装置的“电辅助剂”在改善药物药效方面具有巨大的应用前景,为人类克服经典药物的耐受性提供了一种潜在的解决方案。


图片

5 mn-STESS改善EGF的药效


原文链接
https://www.nature.com/articles/s41467-022-34716-5

相关报道:

王中林院士团队《自然·通讯》:基于微针的自供电经皮电刺激改善表皮生长因子的药效作用!

Nature子刊│中国科学院李舟/罗聃/陆军军医大学张家平发现基于微针的电刺激,可改善表皮生长因子的药效学。

‍生物电子-通过基于微针的自供电经皮电刺激改善表皮生长因子的药效学。




School of Biomedical Engineering, Tsinghua University, No. 30, Shuangqing Road, Haidian District, 100084, Beijing
Nanoenergy and Biosystem lab@binn.cas
+86-010-8285 4762
Copyright © Zhou Li, Han Ouyang, Engui Wang, Changxu Chen