Nanoenergy and Biosystem Lab

李舟课题组
清华大学生物医学工程学院/北京清华长庚医院

《Advanced Materials》:压电可注射抗粘附水凝胶促进肌腱损伤的内源性愈合



跟腱断裂是一种常见的运动损伤,主要影响中青年男性。肌腱粘连是跟腱愈合过程中的常见问题。它通常是由外源性愈合引起的,即愈合过程中胶原基质过度沉积,导致肌腱与周围组织粘连,从而限制关节活动并引起疼痛。目前,通过物理或化学改性材料来防止肌腱粘连的策略尚未完全解决肌腱粘连形成的根本问题。理想的肌腱修复应基于内源性愈合机制,通过募集肌腱内部的干细胞完成修复,从而降低肌腱粘连的风险。研究表明,电刺激具有促进肌腱细胞形成肌腱样表型的潜力。然而,在不相互干扰的情况下同时实现促进内源性愈合和抑制外源性愈合(引起组织粘附)这一问题是难以解决的。


图片


清华大学生物医学工程学院/北京清华长庚医院李舟教授与中国科学院大学材料科学与光电技术学院封红青教授团队开发了一种压电可注射抗粘连水凝胶(PE-IAH),旨在抑制外源性愈合同时促进内源性愈合,以加速受损肌腱的功能恢复。PE-IAH可以在肌腱损伤部位原位形成物理屏障,减轻炎症反应并有效防止肌腱与周围组织粘连。同时,PE-IAH中的压电短纤维在超声激发下产生的电刺激可以显著促进肌腱干细胞的增殖和分化(图1,从而加速肌腱的内源性愈合,并恢复肌腱的运动功能。本研究为肌腱断裂或撕裂的早期愈合和功能恢复提供了一种简单可行的策略。


图片

1 基于PE-IAH的肌腱治疗示意图


相关研究成果以Piezoelectric Injectable Anti-adhesive Hydrogel to Promote Endogenous Healing of Tendon Injuries为题在线发表于Advanced Materials


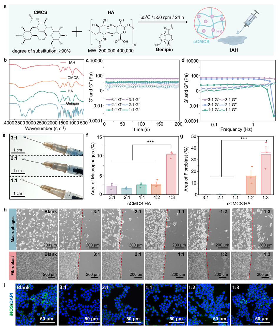
采用生物可吸收天然材料羧甲基壳聚糖(CMCS)和透明质酸(HA)形成可注射粘连水凝胶(IAH),可在体外有效抑制粘连和炎症反应(图2)。PE-IAH的压电特性源自退火聚-L-乳酸(PLLA)短纤维。将PLLA切割成短纤维,与IAH共混,形成PE-IAH,该材料兼具压电刺激和抗粘连功能,同时保留了IAH的可注射特性(图3)。


图片

2 IAH的制备与表征


图片

3 PE-IAH的制备与表征


图片

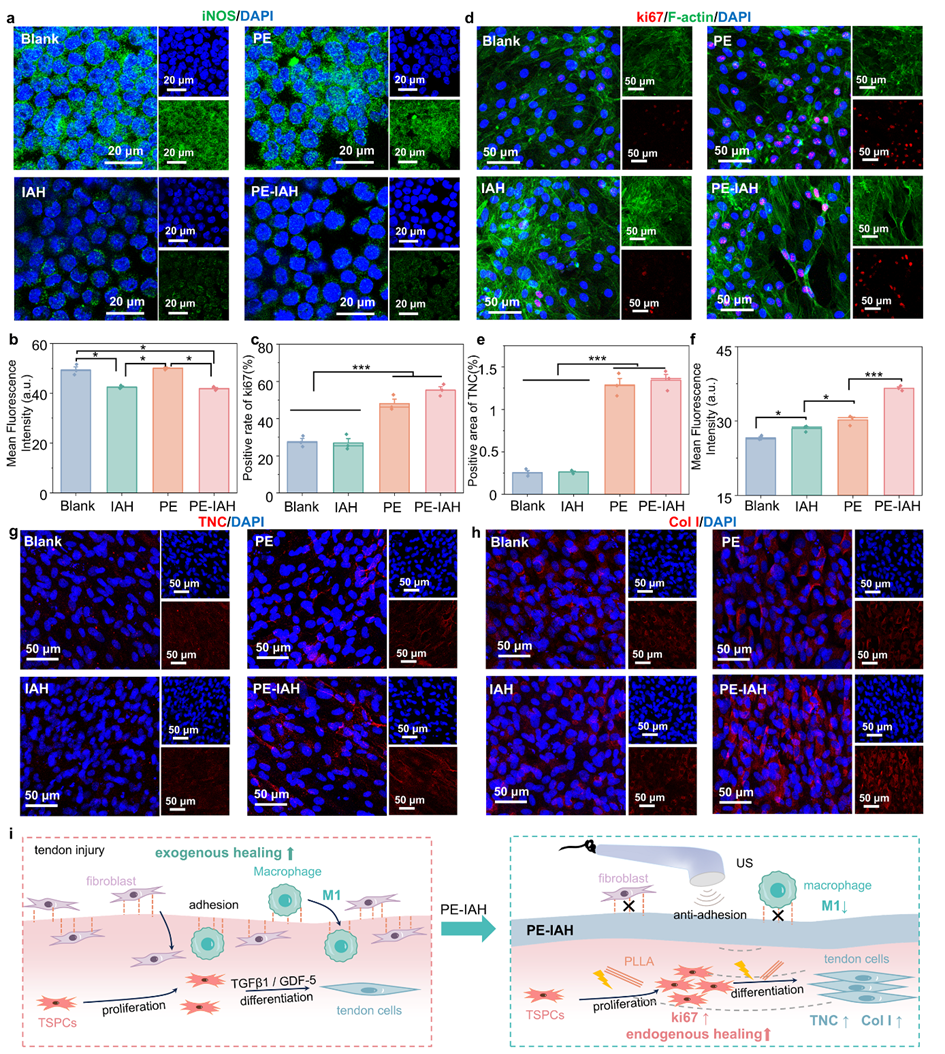
4 PE-IAH对体外参与肌腱粘附和修复的关键细胞的影响


PE-IAH被证实能够降低IAH引起的M1巨噬细胞中iNOS的表达,从而发挥抗炎作用。此外,它还通过PLLA短纤维在IAH中对超声的压电响应,促进了TSPC的增殖、分化和细胞外基质重塑。体外实验表明PE-IAH具有抑制外源性肌腱愈合并促进体内内源性愈合的潜力(图4)。


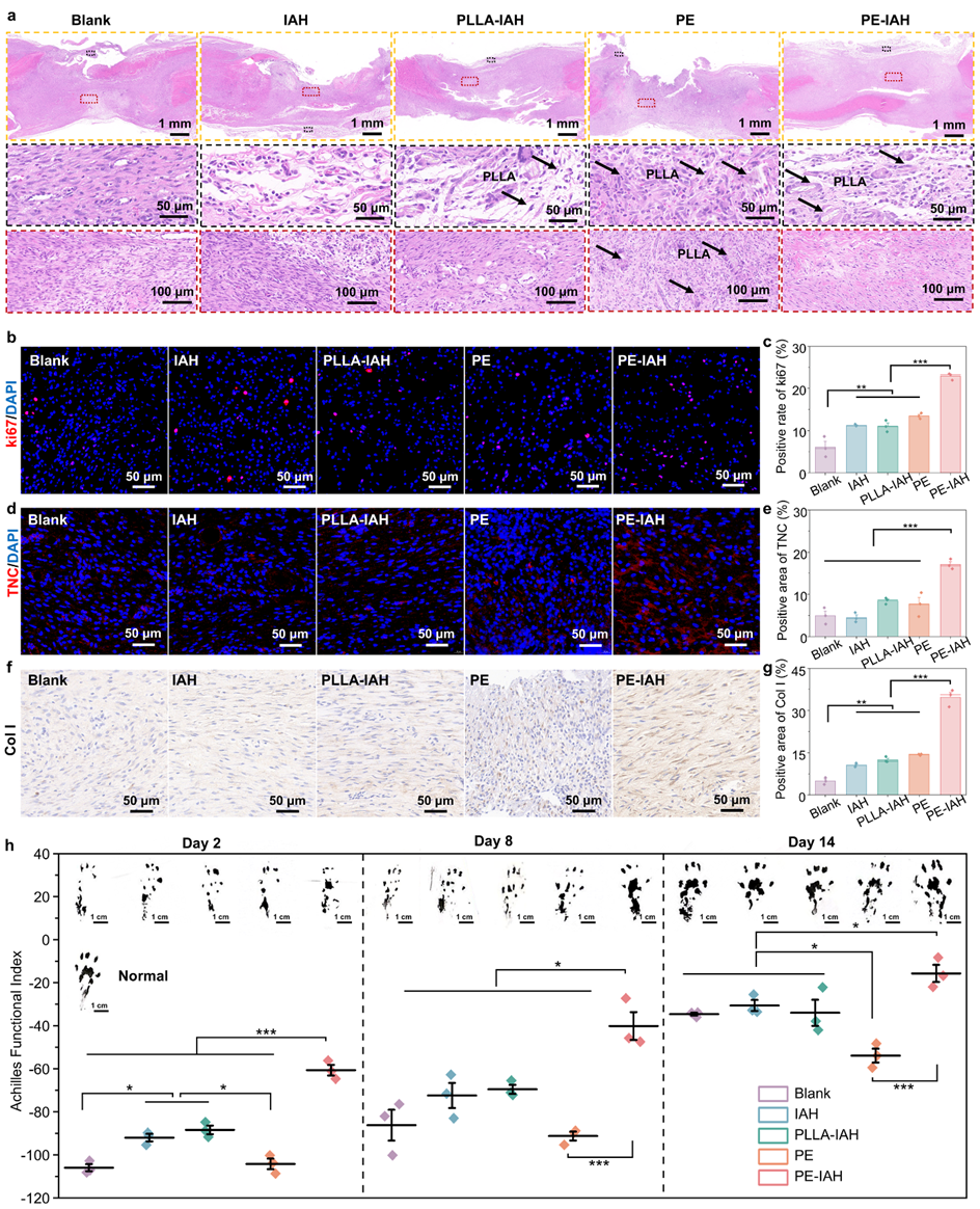
作者通过肌腱断裂的大鼠模型证实PE-IAH能够减少组织炎症浸润和纤维化形成,有利于抑制肌腱损伤后的组织粘连,并促进肌腱的内源性愈合。其中,IAH作为有效的抗粘连屏障,提供良好的免疫微环境(图5,这与细胞实验结果一致,PE-IAH对外源性修复的抑制主要源于IAH本身,PLLA短纤维的掺入和超声的应用并未干扰这种抑制,而超声激发的PLLA短纤维产生的压电刺激促进了跟腱干细胞的增殖和分化(图6PEIAH的协同作用实现了跟腱的完美修复,促进了损伤跟腱的功能恢复。


图片

5 PE-IAH对大鼠肌腱粘连和炎症反应的影响


图片

6 PE-IAH对肌腱修复和运动功能恢复的影响


作者基于肌腱内源性愈合机制开发了一种完全可降解的压电注射型粘连水凝胶(PE-IAH)。PE-IAH保留了良好的机械稳定性和剪切稀化特性,可注射包裹损伤的肌腱。IAH的物理屏障作用和抗炎作用可减少肌腱周围组织的外源性愈合,为肌腱内源性愈合提供适宜的免疫微环境。PE-IAH中的压电PLLA短纤维在超声刺激下可产生压电刺激,促进内源性TSPCs增殖分化为肌腱细胞,并通过胶原的合成和分泌重建细胞外基质。除了促进肌腱愈合外,压电刺激与IAH的协同作用还能显著重塑肌腱的生物力学功能,恢复肌腱断裂大鼠的运动功能。该策略为临床治疗提供了更高效、更安全的新方法,有望提高肌腱损伤患者的康复效果和生活质量。


中科院北京纳米能源与系统研究所罗瑞增博士生为论文**作者清华大学生物医学工程学院/北京清华长庚医院李舟教授和中国科学院大学材料科学与光电技术学院封红青教授为论文共同通讯作者。该工作得到了国家自然科学基金、国家重点研发计划和北京市自然科学基金的资助。


全文链接:

https://doi.org/10.1002/adma.202501306


School of Biomedical Engineering, Tsinghua University, No. 30, Shuangqing Road, Haidian District, 100084, Beijing
Nanoenergy and Biosystem lab@binn.cas
+86-010-8285 4762
Copyright © Zhou Li, Han Ouyang, Engui Wang, Changxu Chen