研究背景
皮肤创伤的发生率居高不下,其风险难以预测且往往容易被忽视,这对人类健康构成了严重威胁,并对医疗体系造成了巨大冲击。表皮跨上皮电位(TEP)的形成与表皮细胞离子通道的不对称分布密切相关,伤口内源性电场则是由创伤引起的表皮TEP短路而产生的,其实质来源于离子的梯度分布。外源性电刺激设备已被证实可通过输出电压(或电流)模拟或增强伤口内源性电场,从而促进伤口愈合。目前,电刺激治疗策略依赖电源和电极:电源的集成不仅增加了装置的加工成本,也增加了储能模块中有害成分泄漏的风险;而电极会产生占位效应,诱发炎症反应,阻碍伤口愈合。更重要的是,电子设备产生的电流通常以电子的形式传输,可能伴随电化学反应和热效应,从而对皮肤组织造成二次损伤。因此,亟需研发基于离子流调控机制、摆脱传统电源与电极依赖的新型电刺激技术。

2、文章概述
中国科学院北京纳米能源与系统研究所李舟研究员和罗聃研究员联合陆军军医大学**附属医院(西南医院)整形外科张家平主任开发了一种基于自操控钠离子梯度的内生电刺激敷料(smig-EESD)。smig-EESD可以选择性地吸附或嵌入水合Na+离子;而K+离子和Cl-离子由于尺寸不匹配而不能被smig-EESD吸附或结合。当smig-EESD贴附于伤口时,其通过特异性吸收伤口中心渗出液中Na+,以增强阳离子浓度梯度差,最终增强伤口内源性电场,从而产生内生电刺激。smig-EESD提供了一种新的内生电刺激治疗策略,完美加速了伤口修复的几乎所有必要阶段。基于离子操控机制的内生电刺激疗法有望进一步扩展到神经、骨骼、肌肉等多种组织的治疗。相关研究成果以“Self-manipulating Sodium Ion Gradient-based Endogenic Electrical Stimulation Dressing for Wound Repair”为题在线发表于Advanced Materials。
3、图文导读
smig-EESD由聚氨酯(PU)和硬碳(HC)组成:聚氨酯疏水,可防止微生物入侵,提供湿润的伤口愈合环境;HC可以操纵钠离子梯度,从而增强内源性电场。在smig-EESD中,HC在PU敷料中的分布并不均匀:smig-EESD中间部分覆盖伤口中心,由吸收Na+的HC/PU敷料组成,周围区域是支持和保护伤口的PU敷料。smig-EESD的结构、原理和性能如图1所示。
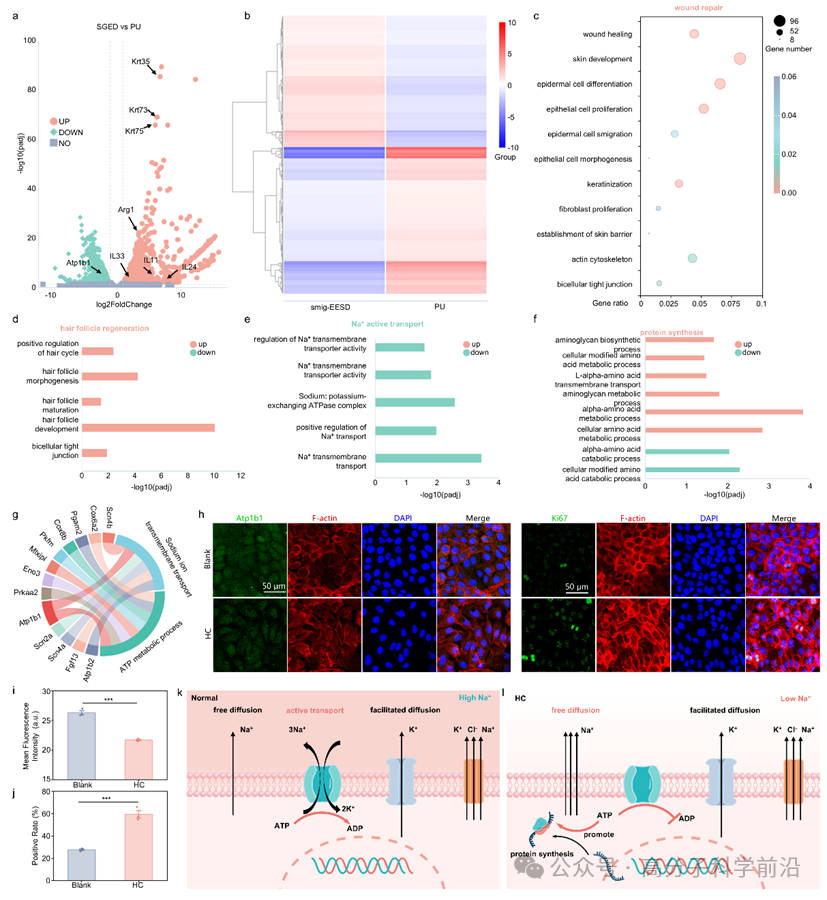
图1 smig-EESD用于伤口修复的设计和工作机制smig-EESD对Na+具有特异性吸附性能,可以干扰伤口中Na+的流动:smig-EESD直接捕获从表皮层基底流向伤口边缘顶端的Na+,形成更大的Na+梯度;另一方面,smig-EESD并不影响与Na+流动方向相反的Cl-的流动,使大量本应被中和的Cl-滞留在伤口中心,最终导致由伤口边缘向伤口中心的内源性电场强度增加。在smig-EESD的干预下,伤口电势差可从~230 mV升高至并维持在~415 mV(图2)。通过小鼠急性和慢性伤口(糖尿病伤口)模型进一步证实了smig-EESD通过内生电刺激显著加速创面修复的发展过程,从而实现皮肤创面的快速修复(图3)。转录组和细胞实验证实smig-EESD通过精准调控钠离子,干预细胞跨膜离子转运过程,最终引发一系列与物质和能量代谢相关的生化链式反应。smig-EESD通过吸附降低了细胞外基质中Na+的含量,使Na+从上皮细胞内转运到细胞外的过程由逆浓度梯度的主动运输转变为顺浓度梯度的被动扩散,从而降低了钠钾泵的能量消耗,节省的ATP有利于参与组织修复过程中(图4)。smig-EESD还上调表皮细胞分泌IL24和成纤维细胞分泌IL11,协同促进巨噬细胞的M2极化。此外,smig-EESD还增加成纤维细胞分泌IL33,通过作用于辅助性T细胞(Th)的ST2受体,诱导Th1/Th2平衡向Th2方向漂移,从而减少促炎细胞因子的分泌。smig-EESD通过调节固有免疫和适应性免疫应答,抑制损伤相关的炎症反应,从而加速伤口由炎症期向增生期转变,促进伤口修复。图5 smig-EESD 对免疫细胞和组织重塑的影响作者开发了一种自操控钠离子梯度内生电刺激敷料(smig-EESD),实现对伤口的无源、非侵入性内生电刺激,避免了传统外源性电刺激中存在的电极占用、电化学反应和热效应等副作用。smig-EESD通过特异性吸收渗出液中的Na+来降低伤口中心的电位,最终强化伤口内源性EF。重要的是,smig-EESD通过吸附细胞外基质Na+将依赖于Na+/K+-ATPase的Na+主动运输转化为被动扩散,节省的ATP消耗促进了组织修复过程。smig-EESD通过上调多种细胞因子的分泌来调节固有免疫和适应性免疫应答,从而抑制损伤相关的炎症反应并减少疤痕形成。smig-EESD提供了一种不依赖电极和电路的内源性电刺激策略,为未来电子医学的发展提供了新的见解。中国科学院北京纳米能源与系统研究所罗瑞增博士生为论文**作者;中国科学院北京纳米能源与系统研究所李舟研究员和罗聃研究员与陆军军医大学**附属医院(西南医院)张家平主任为论文共同通讯作者。该工作得到了国家自然科学基金、国家重点研发计划和北京市自然科学基金的资助。
全文链接:https://doi.org/10.1002/adma.202419149