Nanoenergy and Biosystem Lab

李舟课题组
清华大学生物医学工程学院/北京清华长庚医院

《Science Bulletin》:具有骨样微环境的压电诱导可控矿化支架实现内源性骨再生

摘要

    在本研究中,李舟/陈春英/罗聃开发了一款具有平衡的机械、化学和电学性能的有序层次结构是天然骨微环境的基础。受大自然的启发,我们利用有序微纳结构的压电聚合物聚l -乳酸(PLLA)纤维,开发了一种压电催化诱导控制矿化策略,制备了具有类骨微环境的仿生组织工程支架(pcm-PLLA),其中PLLA介导的压电催化促进了多巴胺的原位聚合,随后调节了纤维表面羟基磷灰石晶体的可控生长。聚乳酸纤维作为矿化胶原纤维的类似物,呈定向排列,最终形成骨状的互联孔隙结构;此外,它们还提供了类似骨头的压电特性。通过控制矿化形成的均匀大小的透明质酸纳米晶体提供了类似骨骼的机械强度和化学环境。pcm-PLLA支架能够快速募集内源性干细胞,通过超声响应压电信号激活细胞膜钙通道和PI3K信号通路,促进其成骨分化。此外,该支架还提供了适宜的微环境,促进巨噬细胞M2极化和血管生成,从而促进大鼠颅骨缺损的骨再生。提出的压电诱导可控矿化策略为开发可实现多模态物理刺激治疗的组织工程支架提供了新的思路。该研究以题为“Piezocatalytically-induced controllable mineralization scaffold with bone-like microenvironment to achieve endogenous bone regeneration”发表在Science Bulletin上。

图片

图片
  背景简介   

    骨缺损是严重感染、骨质疏松、交通事故、肿瘤切除、运动损伤患者的常见临床症状虽然骨组织在损伤后具有自愈能力,但大面积骨损伤超过临界尺寸,仍需要通过手术植入骨移植来恢复骨结构和功能。制备能够在骨结构、化学成分和理化性质等方面模拟成骨微环境的仿生材料仍然具有挑战性。尽管压电陶瓷和压电聚合物已被证明可以促进干细胞的成骨分化,但有趣的是,正如难以赋予矿化支架电学性能一样,压电材料也难以整合适当的化学和机械性能。这一困境凸显了开发用于骨组织工程的新型压电材料的紧迫性,以实现传统矿化植骨材料与创新电刺激治疗概念的有效整合。在这项工作中,作者提出了一种基于可降解压电聚合物聚l -乳酸(PLLA)的压电催化诱导可控矿化策略,并构建了一个组织工程支架(pcm-PLLA),该支架在形态结构、力学、化学和电学性能方面模拟了类骨微环境。

图片
研究概况

   作者构建了一个组织工程支架(pcm-PLLA),该支架在形态结构、力学、化学和电学性能方面模拟了类骨微环境。超声刺激后,取向PLLA表面发生的压电催化反应促进了多巴胺(DA)的聚合,进而调控了HA晶体的生长,最终获得了具有表面矿化层并保持电活性的组织工程支架。压电催化诱导可控矿化策略使压电纤维具有骨样力学性能。此外,催化形成的HA纳米晶体以合适的尺度均匀沉积在纤维表面,并在降解过程中不断释放Ca2+和PO4 3-,为骨生长创造了合适的化学微环境。更重要的是,来自PLLA的压电信号没有被可控矿化层所屏蔽。体外实验表明,内源性干细胞被迅速招募到支架的互联孔结构中,实现了支架与骨的快速整合。超声诱导的电信号输出可以刺激干细胞向成骨细胞分化,从而促进骨再生过程。在大鼠颅骨缺损模型中,支架提供的适当微环境不仅能上调巨噬细胞M2型极化,还能快速启动血管生成。植入后仅4周,pcm-PLLA组缺损面积的87.9%±1.6%被新生成骨组织填充。重要的是,在诱导内源性骨再生后,支架能够被生物体完全降解和吸收。mRNA转录组测序进一步揭示了pcm-PLLA通过上调PI3K信号通路促进骨修复的机制。

图片

图1:仿生压电骨支架的形成及其生物学效应。(a)从宏观、微观到纳米的仿生支架模拟天然骨的结构、机械、电学和化学特性。天然骨由有序的压电胶原纤维和胶原纤维排列的透明质酸组成,相应的仿生支架由有序的压电PLLA纤维和表面的透明质酸颗粒组成。(b)压电仿生支架通过干细胞募集、干细胞分化、抗炎和血管生成四种方式作用于骨缺损,导致骨再生。支架释放钙离子来改变化学环境,允许干细胞的募集,干细胞通过超声压电向成骨分化。骨样微环境促进巨噬细胞的m2型极化,增加血管生成。支架通过影响间充质干细胞中的钙通道和PI3K信号通路促进成骨分化。(c)支架的生物降解过程可分为三个阶段:**阶段,将长纤维解释为短纤维;第二阶段,短纤维降解成PLLA片段,HA纳米颗粒降解成小颗粒并释放Ca2+和PO43 -;第三阶段,所有pla被分解成乳酸、水和二氧化碳。

图片

2:压电诱导可控矿化PLLA支架(pcm-PLLA)的制备与表征。(a) pcm-PLLA的合成过程示意图。(b) PLLA和pcm-PLLA的物理表示。(c) pcm-PLLA在PBS中的加速降解实验。(d) pcm-PLLA合成原理示意图。(e) PLLA、PDA/pcm-PLLA及HA/PDA/PLLA不同改性次数的表面SEM图像。(f)超声清洗30 min后pcm-PLLA2表面SEM图像。(g) pcm-PLLA中C、Ca、P元素映射分布。(h)支架的XRD表征。HA的标准卡号是JCPDS:09-0432。(i)不同支架的AFM杨氏模量结果。(j)超声作用下不同HA厚度pcm-PLLA支架的电压输出。(k)不同HA厚度的pcm-PLLA支架在d14方向的压电系数。

图片

图3:pcm-PLLA支架对间充质干细胞的生物学效应。(a) pcm-PLLA支架对MSCs粘附、迁移、增殖和分化的影响。(b) phalloidin和DAPI在不同底物上染色的MSCs生长(12和48 h)(红色:phalloidin, F-actin;蓝色:DAPI,细胞核)。(c)不同基质上MSC生长的方向性统计(48 h)。(d、e) phalloidin(红色:f -actin)和DAPI(蓝色:细胞核)染色(12 h)的MSC三维和平面图像。(f) pcmPLLA支架上MSC生长的SEM图像。(g) pcm-PLLA上MSCs的vinculin(绿色:vinculin)、phalloidin(红色:F-actin)和DAPI(蓝色:细胞核)染色。(h)间充质干细胞的transwell示意图和结晶紫染色(紫色)图片。(i)图3b每个视场的细胞数统计图(0.45 mm2), n = 3。(j)在不同基质上生长的MSCs在12和48小时的细胞活力。(k) PLLA和pcm-PLLA支架在盐水中的Ca2+释放谱。(l)图3h各视场细胞数(1.44 mm2)统计图,n = 3

图片

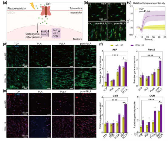
图4:pcm-PLLA压电对间充质干细胞的生物学效应。(a)压电促进MSCs中Ca2+通道的打开,导致细胞内Ca2+浓度迅速增加,从而促进成骨相关基因的表达。(b) MSCs细胞内Ca2+荧光染色图。(c) MSCs细胞内Ca2+荧光随时间的相对荧光强度。(d, e)骨髓间充质干细胞中BMP2和OCN的IF染色。(f) MSCs中成骨相关基因的qPCR(3天)。

图片

图5:pcm-PLLA支架植入10天后的生物效应。(a) pcm-PLLA支架的体内生物学效应示意图。(b) pcmPLLA支架植入过程。(c)图5d视场(0.25 mm2)内细胞数统计图。(d)植入后10天骨缺损的HE染色(S:支架;G:水凝胶)。(e)植入10天后骨缺损中BMP2、OCN、Runx2的免疫荧光染色。(f)图5e中荧光的半定量计数。(g)图5i中CD86 (M1)和CD206 (M2)阳性细胞的荧光半定量计数。(h)图5j中vegf阳性区域的半定量计数。(i)植入10天后骨缺损部位CD86和CD206的IF染色(比例尺= 50 μm)。(j)骨缺损部位VEGF免疫组化染色(比例尺= 50 μm)。

图片

图6:pcm-PLLA支架的体内长期骨修复效果。(a)手术及治疗过程示意图。(b)超声压电作用下支架的体内生物学效应。(c)大鼠颅骨CT图像(比例尺= 5mm)。(d)不同时间的新骨面积。(e)不同时间大鼠颅骨的新BV/TV。(f) 12周后骨缺损部位的MT染色。黑色箭头指向新旧骨的连接处(S:支架;V:新船;B:老骨头;N:新骨;F:胶原纤维)。

图片

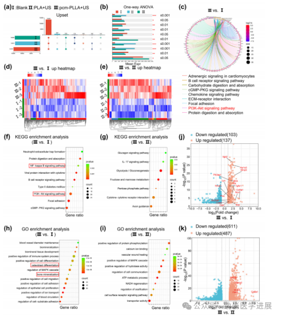
7:植入后4周肿瘤组织转录组检测。(a)群体间共有和独特基因的打乱图。(b)组间差异基因相关分析图。(c) pcm-PLLA + US组相对于Ctrl组的差异基因环图。(d) pcm-PLLA + US组相对于Ctrl组的差异基因富集热图,(e)相对于PLA + US组的差异基因富集热图,以及相关的基因注释。(f) pcm-PLLA + US组相对于对照组和(g)相对于PLA + US组差异基因KEGG富集的气泡图。(h) pcmPLLA + US组相对于Ctrl组和(i)相对于PLA + US组氧化石墨烯差异基因富集的气泡图。(j) pcm-PLLA + US组相对于Ctrl组和(k)相对于PLA + US组的差异基因富集火山图。

图片
总结与讨论

   本文建立了一个具有骨样微环境的仿生pcm-PLLA支架。提出了以下创新:(1)利用压电催化快速实现可控矿化。(2) pcm-PLLA支架招募内源性干细胞,从而导致快速骨整合,这对随后的骨再生至关重要。(3) pcm-PLLA支架的超声压电性和骨样形态、力学和化学性质促进了成骨分化、M2巨噬细胞极化和血管生成等骨再生过程。(4) pcm-PLLA支架的降解速率与新骨生成速率一致。具有骨样微环境的支架不仅促进了骨再生支架的发展,而且具有巨大的临床转化潜力。


论文链接(DOI):

10.1016/j.scib.2024.04.002


School of Biomedical Engineering, Tsinghua University, No. 30, Shuangqing Road, Haidian District, 100084, Beijing
Nanoenergy and Biosystem lab@binn.cas
+86-010-8285 4762
Copyright © Zhou Li, Han Ouyang, Engui Wang, Changxu Chen