周围神经损伤(PNI)是一种常见的临床问题,通常由创伤、机械压迫、代谢紊乱、炎症或感染引起,可能导致严重的残疾和心理负担。目前,自体神经移植是治疗PNI的金标准,但由于供体来源有限且手术风险较高,其应用受到限制。在胚胎发育过程中,神经组织的生长和分化受到内源性电场和细胞间旁分泌信号的调控。受此启发,研究者们开发了一种模拟胚胎发育环境的生物混合神经支架(ND-SENS),旨在通过模拟胚胎发育中的物理和化学信号,促进内源性干细胞的募集和分化,从而实现高效的神经再生,为周围神经损伤的治疗提供一种新的策略。
本期,EFL以发表在《Cell》最新子刊《Cell Biomaterials》上的“A neurodevelopment-inspired self-evolving scaffold for nerve regeneration”研究为例,解析如何用HAMA水凝胶生物支架(ND-SENS)修复受损神经?

为什么选用HAMA水凝胶生物支架(ND-SENS)?
甲基丙烯酰化透明质酸(HAMA)水凝胶是基于透明质酸(HA)的衍生物,透明质酸是细胞外基质(ECM)的重要组成部分,广泛存在于人体组织中。HAMA水凝胶继承了透明质酸的生物相容性,能够为细胞提供一个接近生理环境的生长基质,减少免疫反应和组织排斥。HAMA水凝胶还具备可以通过紫外光或可见光进行快速光固化,形成稳定的三维网络结构的特性。这种特性使得HAMA水凝胶在制备过程中能够快速成型,并且可以根据需要精确控制其形状和厚度,从而更好地模拟胚胎发育中的细胞外基质环境。除此之外,HAMA水凝胶的化学结构和物理性质与天然ECM相似,能够为干细胞提供一个有利于生长和分化的微环境,促进神经再生。(EFL提供甲基丙烯酰化透明质酸(HAMA)系列水凝胶,详询文末区域销售) 在ND-SENS中,HAMA水凝胶与压电PLLA纤维膜结合,形成一个复合结构。HAMA水凝胶不仅能够模拟ECM的物理和化学特性,还能与PLLA纤维膜的压电特性协同作用,增强支架的整体功能。这种协同作用能够更好地模拟胚胎发育中的内源性电场和化学信号,促进神经再生。如何制备HAMA水凝胶生物支架(ND-SENS)?
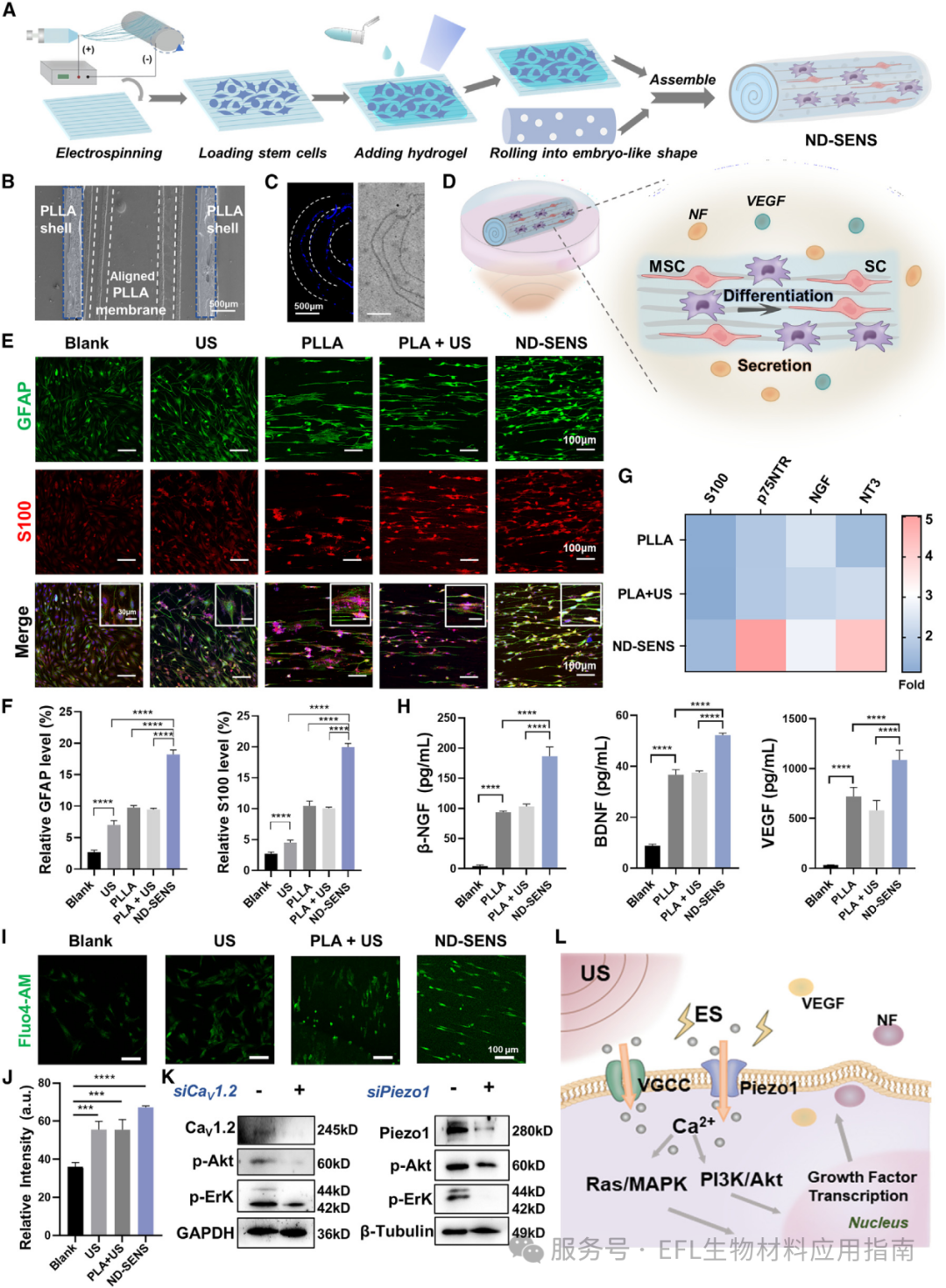
首先,通过电纺丝技术制备具有压电特性和有序微纳结构的PLLA纤维膜,并在155°C下退火以增强其结晶度和压电性能。随后,将间充质干细胞(MSCs)接种到PLLA纤维膜上,并添加甲基丙烯酰化透明质酸(HAMA)水凝胶以模拟细胞外基质的环境。接着,将负载细胞的纤维膜卷曲成圆柱形,模拟胚胎神经管的三维结构,并在其外部包裹多孔PLLA壳以提供机械支撑和营养交换通道。最终得到的ND-SENS不仅具有胚胎样的多层结构,还能通过压电效应产生电场,促进干细胞分化和神经营养因子分泌,从而为神经再生提供了一个理想的微环境。HAMA水凝胶生物支架(ND-SENS)的优势及作用
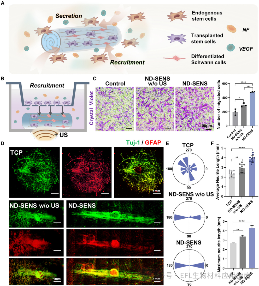
如图1所示,通过电纺丝技术制备的PLLA纤维膜具有高度有序的微纳结构,其分子链在退火处理后从无序变为有序排列,展现出显著的压电特性。实验表明,随着退火温度的升高,PLLA膜的结晶度和压电系数(d14)均增加,最终在155°C退火时达到8.91 pC/N的压电系数。此外,通过COMSOL模拟和实验验证,卷曲成圆柱形的PLLA膜在超声刺激下能够产生稳定的电场输出(最高达±0.35 V),且其频率与超声频率一致,证实了其能够模拟胚胎发育中的内源性电场,为后续细胞分化和神经再生提供了关键的物理信号支持。图2 ND-SENS模拟的胚胎内源性电场可促进负载干细胞的分化和分泌活性如图2所示,首先展示了ND-SENS的制备流程,包括将间充质干细胞(MSCs)接种到PLLA纤维膜上,添加HAMA水凝胶模拟细胞外基质,卷曲成胚胎样圆柱结构,并组装多孔PLLA外壳以增强稳定性和营养交换。扫描电子显微镜(SEM)图像揭示了ND-SENS的多层结构,从外到内依次为多孔PLLA外壳、PLLA纤维膜和细胞层。通过免疫荧光和基因表达分析,发现ND-SENS在超声刺激下能够显著促进MSCs向施万细胞(SCs)分化,并增强神经营养因子(如b-NGF、BDNF和VEGF)的分泌。此外,钙离子成像和Western blot实验表明,ND-SENS通过激活电压门控钙通道(CaV1.2)和机械敏感通道(Piezo1),进而激活Ras-MAPK和PI3K-Akt信号通路,最终促进干细胞的分化和分泌功能。这些结果证实了ND-SENS能够通过模拟胚胎发育中的电环境和化学信号,为神经再生提供一个高效的微环境。 图3 ND-SENS能够募集干细胞并促进组织切片的生长如图3所示,通过Transwell实验,研究者发现ND-SENS能够显著增强周围干细胞的迁移能力,特别是在超声刺激下,迁移细胞数量显著增加,表明其模拟的胚胎微环境能够有效募集内源性干细胞。此外,利用背根神经节(DRG)组织切片模型,研究发现ND-SENS不仅促进了DRG神经纤维的定向生长,还显著增加了神经轴突的长度和神经元标记物(Tuj1)阳性细胞的比例,进一步证实了其在组织再生中的积极作用。这些结果表明,ND-SENS通过其独特的微环境设计,能够有效促进神经再生和组织修复。 图4 ND-SENS在患有周围神经损伤(PNI)的大鼠中成功实现了原位神经修复如图4所示,手术图像和示意图显示了ND-SENS的植入过程,而免疫荧光染色结果表明,ND-SENS组的再生神经组织在成熟神经元标记物(NF200)和施万细胞标记物(S100)的表达上与自体移植组相当,且神经纤维的再生和髓鞘化水平接近自体移植的效果。此外,通过EdU标记的干细胞追踪实验,发现ND-SENS能够促进负载的外源干细胞分化为施万细胞,并且在再生神经组织中,大部分施万细胞来源于内源性干细胞的募集和分化。这些结果表明,ND-SENS通过模拟胚胎发育的微环境,在体内成功实现了高效的神经再生和功能恢复。 图5 ND-SENS在患有周围神经损伤(PNI)的大鼠中恢复了神经传导和运动功能如图5所示,通过透射电子显微镜(TEM)观察到,ND-SENS组的再生神经纤维直径和髓鞘厚度与自体移植组相当,表明其能够实现接近正常的神经再生。此外,通过复合肌肉动作电位(CMAP)测试和步态分析(SFI评分),研究发现ND-SENS组的神经传导功能和后肢运动功能恢复良好,与自体移植组相似。这些结果进一步证实了ND-SENS在神经再生和功能恢复方面的高效性和临床应用潜力。 本文介绍了一种受胚胎发育启发的生物混合神经支架(ND-SENS),旨在解决周围神经损伤(PNI)的修复难题。ND-SENS由压电聚乳酸(PLLA)纤维膜、透明质酸甲基丙烯酸酯(HAMA)水凝胶和间充质干细胞(MSCs)组成,通过模拟胚胎发育过程中的内源性电场和旁分泌信号,促进干细胞分化和神经再生。在体外实验中,ND-SENS显著增强了MSCs的分化和神经营养因子的分泌,并在背根神经节(DRG)模型中促进了神经轴突的定向生长。在体内实验中,ND-SENS在大鼠坐骨神经损伤模型中展现出与自体移植相当的神经修复效果,包括神经纤维再生、髓鞘厚度恢复以及肌肉萎缩改善。转录组分析进一步揭示了ND-SENS通过激活钙离子通道和相关信号通路(如Ras-MAPK和PI3K-Akt)促进神经再生的分子机制。该研究不仅为神经再生医学提供了新的策略,也为未来组织工程研究开辟了新的方向。https://doi.org/10.1016/j.celbio.2024.100006